Description
Product Description
Astrocytes are a crucial component of the human central nervous system. Astrocytes’ diverse and heterogeneous character allows them to serve a variety of important activities during brain formation as well as afterwards in neuronal homeostasis and synaptic transmission [1] . Since they engage in the development of synapses, and neurotransmitter recycling, astrocytes are crucial for the construction and plasticity of brain circuits [2]. In addition, astrocytes are immunocompetent cells that participate in neuroinflammation by secreting cytokines and chemokines, which may have protective or detrimental consequences for neuronal survival [3] .
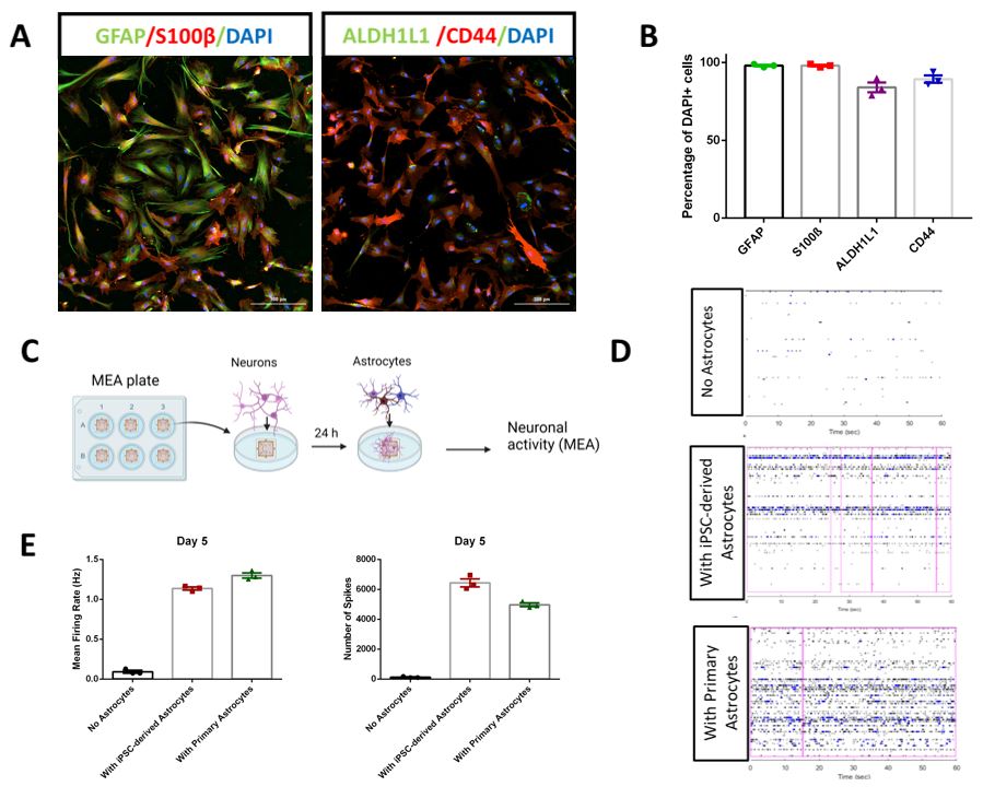
iXCells Biotechnologies is proud to provide fully differentiated and functional human iPSC-derived human astrocytes that display typical astrocytic morphology and express key markers of e.g., GFAP, ALDH1L1 (Figure 1A,B) when cultured in the Human Astrocyte Maintenance Medium (Cat# MD-0109-100ML). In addition, our iPSC-derived Astrocytes can also be co-cultured with cortical neurons or other cell types for drug screening platforms (Figure 1C-E) and can respond to inflammatory stimuli (Figure 2) and moreover affect neurite length of neurons when previously stimulated collected conditioned media is applied (Figure 3).
Figure 1. Human iPSCs derived astrocytes show expression of characteristic biological markers. (A) Immunostaining of iPSC-derived astrocytes expressing ALDH1L1 (green), CD44 (red), S100b (red), or GFAP (green) at day 28. All cells were counterstained for DAPI (blue). Scale bars, 200 µm. (B) Quantifications for percentage of astrocytes, positive for the listed markers over DAPI. Results are expressed as means ± SEM. (C) Cortical neurons were differentiated as a monolayer on a MEA plate and cocultured with different types of astrocytes, and subsequently neuronal activity was measured. (D) Example raster plot showing spikes (black lines) and network bursts (pink lines) in the MEA for neurons cultured with or without astrocytes. (E) At 5 days of neural differentiation, electrical parameters were measured in the MEA and the results are graphed as mean ± SEM for mean firing rate and number of spikes.

Figure 2. (A) Representative blots showing expression of cytokines (4-week differentiation) in primary astrocytes and iPSC-derived astrocytes which were either not activated (PBS) or activated (10 ng/mL Il-1β for 24 h). Proteome Profiler Human Cytokine Array Kit was used for detection and data shown are from 2-minute exposure. (B) Legend for the Human Cytokine Array panel with 36 different antibodies to human cytokines, chemokines, and acute phase proteins (done in duplicates). (C) Secretion levels in IL6 and IL8 in cell supernatants in non-treated cells (PBS) and treated cells (Il-1β).

Figure 3. (A) Astrocytes (Cat# 40HU-008) were cultured for 21 days in astrocyte media and then stimulated. Five hours later, cytokines were washed then neuronal media was added. Twenty-four hours later the conditioned media was collected and stored. Dopaminergic neurons (Cat# 40HU-002) were then defrosted in the respective conditioned media and neurite branching was monitored. (B) Representative blots showing expression of cytokines (3-week differentiation) in iPSC-derived astrocytes which were either not activated (PBS) or activated (10 ng/mL Il-1β for 5 h). Proteome Profiler Human Cytokine Array Kit was used for detection and data shown are from 2-minute exposure. Red rectangle highlights secretion of IL6 and IL8 in cell supernatants in nontreated cells (PBS) and treated cells (Il-1β). (C) Plot of neurite length per cell-body cluster area of dopaminergic neurons grown in conditioned media (stimulated and non-stimulated) over time. The graphs show mean ± SEM (significance values: *p < 0.01). The neurite length was monitored in real-time using Essen BioScience IncuCyte® S3.
Product Details
| Tissue | Human iPSC-derived Astrocytes (Normal) |
| Package Size | 1.0 million cells/vial; 2.0 million cells/vial; |
| Shipped | Cryopreserved |
| Storage | Liquid nitrogen |
| Media | Human Astrocytes Maintenance Medium (Cat# MD-0109-100ML) |
References
[1] Khakh B.S., Sofroniew M.V. Diversity of astrocyte functions and phenotypes in neural circuits. Nat. Neurosci. 2015;18:942–952.
[2] Sofroniew M.V., Vinters H.V. Astrocytes: biology and pathology. Acta Neuropathol. 2010;119:7–35..
[3] Colombo E., Farina C. Astrocytes: key regulators of neuroinflammation. Trends Immunol. 2016;37:608–620.


